• 首页
  • 校情总览

    校情总览

    学校简介 顶层设计 现任领导 机构设置 校园风光 联系方式
  • 新闻中心

    新闻中心

    贸院要闻 工作动态 媒体报道 佳音在线 教学动态 学术科研 通知公告 贸院微视 电子校报
  • 教学科研

    教学科研

    教学管理 实验教学管理 科研管理
  • 招生就业

    招生就业

    招生网 就业网 继续教育
  • 人才师资

    人才师资

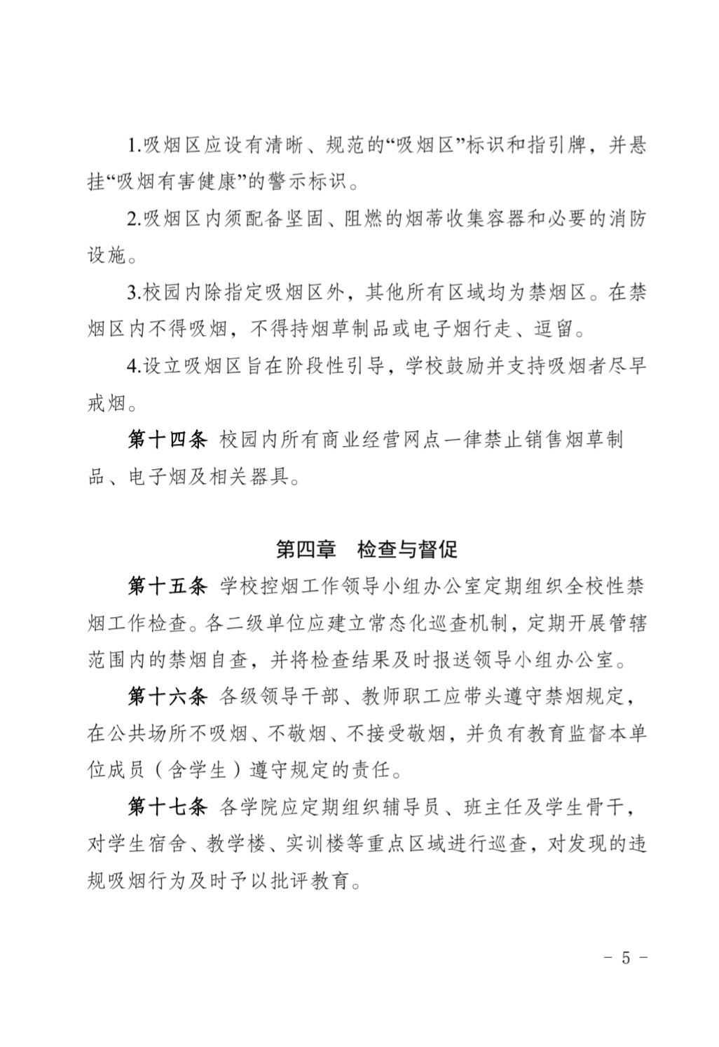
    名师风采 人才招聘
  • 国际交流
  • 党团建设

    党团建设

    党建网 共青团
  • 青春校园

    青春校园

    缤纷校园
  • 评建专栏
  • 快速通道

    快速通道

    网络学习空间 VPN 采购招标 教育邮箱 一站式服务大厅 正版软件平台
  • 校情总览
    学校简介 顶层设计 现任领导 机构设置 校园风光 联系方式
  • 新闻中心
    贸院要闻 工作动态 媒体报道 佳音在线 教学动态 学术科研 通知公告 贸院微视 电子校报
  • 教学科研
    教学管理 实验教学管理 科研管理
  • 招生就业
    招生网 就业网 继续教育
  • 人才师资
    名师风采 人才招聘
  • 国际交流
  • 党团建设
    党建网 共青团
  • 青春校园
    缤纷校园
  • 评建专栏
  • 快速通道
    网络学习空间 VPN 采购招标 教育邮箱 一站式服务大厅 正版软件平台
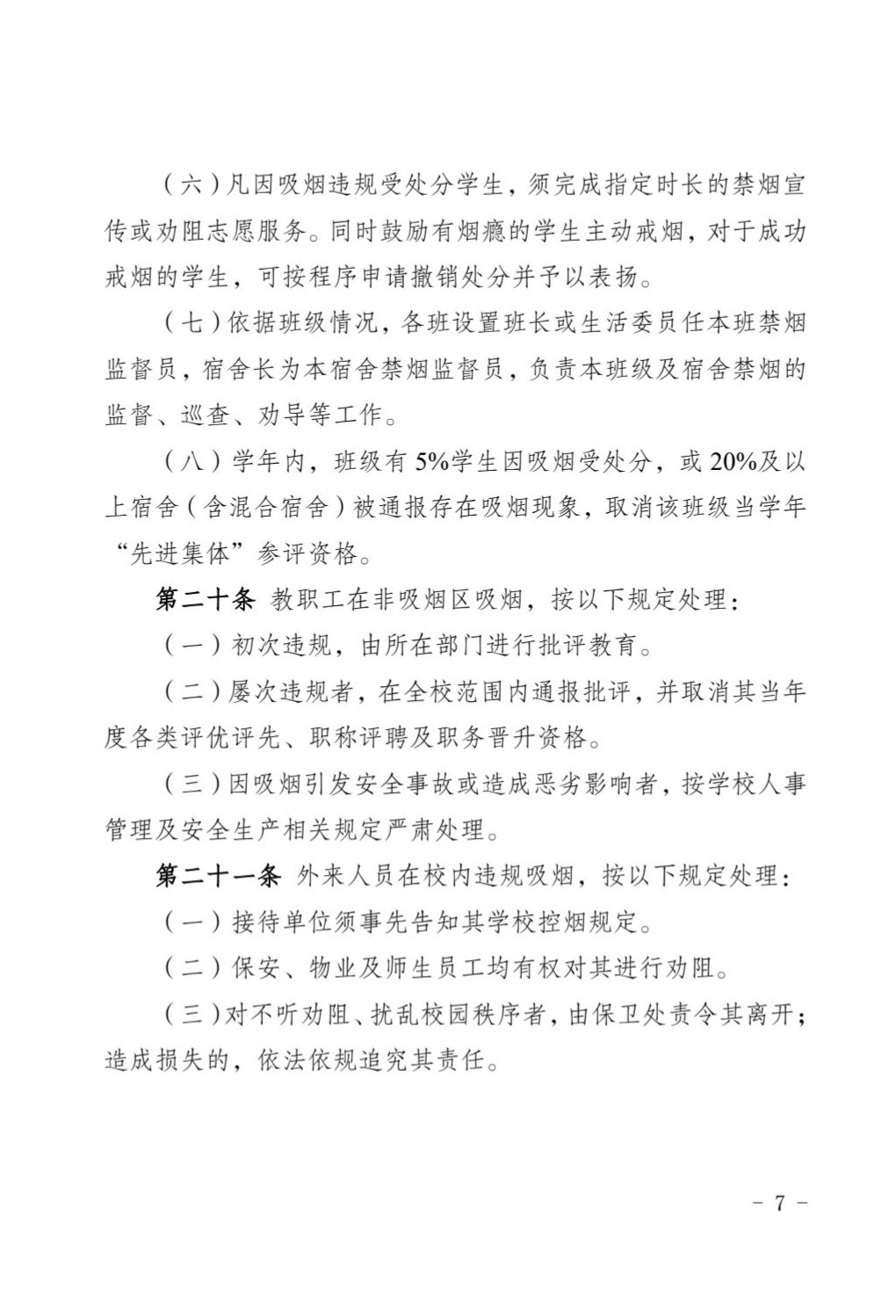
通知公告
首页 新闻中心 通知公告 正文

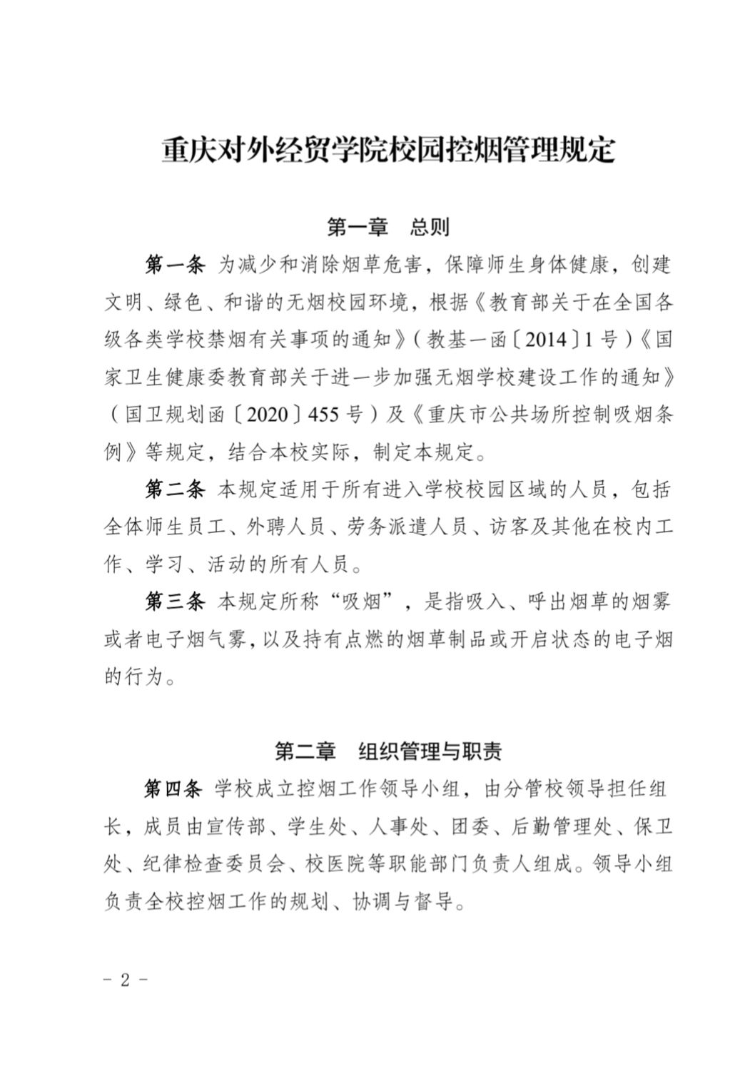
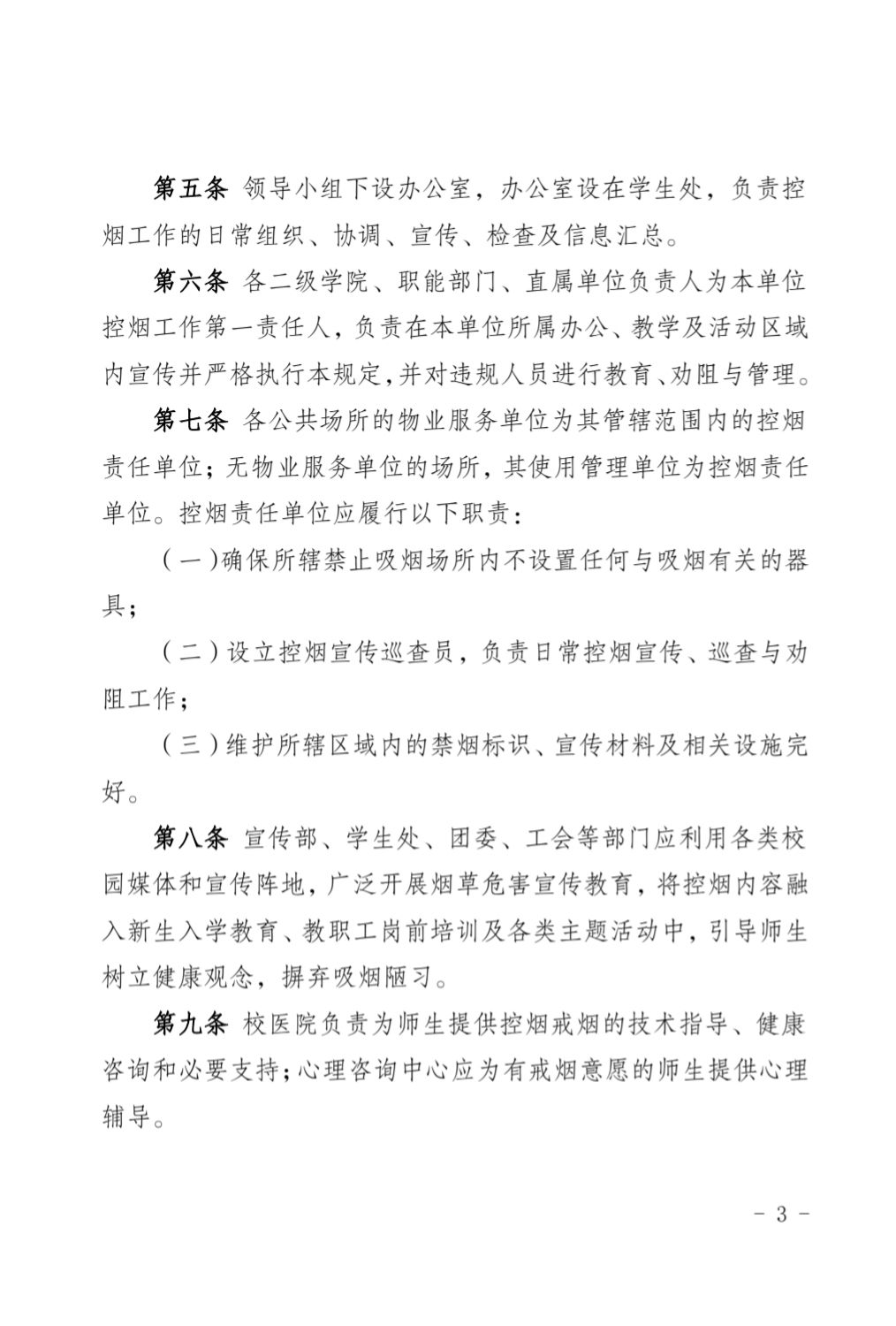
  重庆对外经贸学院 关于印发《校园控烟管理规定》的通知

供稿部门:学生处 作者:汪嫔嫔 审核人:张英 发布时间:2025年10月19日 21:41 阅读量:






上一条:重庆对外经贸学院关于颁发2024-2025学年度校级奖学金的通知 下一条:重庆对外经贸学院 关于进步加强A校区校园交通管理的通知
官方微博
官方微信
官方抖音

版权所有@重庆对外经贸学院 | 渝ICP备07002828号 渝公网安备 50011702500730号 网站浏览量: